国际海外访学是英国365集团网站国际化教育发展的一项非常重要的环节,也是让更多的MBA员工走出国门,开启全球化思维视角的重要手段。通过一系列的国际课程和参访交流,让大家充分了解美国商业帝国的运行机制,领略当前世界领先的管理理念,多元化的感受顶级学府的培养模式、授课风格及学习氛围,成为真正的与全球化人才。

一、优势特色
※ 访学以“法商名校之旅”为主题,学习哥伦比亚大学和哈佛大学工商管理课程,理论与实践紧密结合,充分感受不一样的公司文化,开启全新商业思维;
※ 走遍美国东海岸地标城市:波士顿、纽黑文、纽约、费城、华盛顿,全程深度体验美国东海岸名校文化——哈佛大学、麻省理工、耶鲁大学、西点军校、纽约大学、哥伦比亚大学、宾夕法尼亚沃顿英国365集团网站、乔治城大学;
※ 走访交流美國最大會計師事務所之一的Eisner Amper公司,深度了解美国金融市场。
※ 感受地道美国文化——大都会博物馆、世贸中心遗址、华尔街、时代广场、第五大道、圣派克大教堂、白宫、国会山庄、林肯纪念堂、独立宫、自由钟和旧国会大厦等;
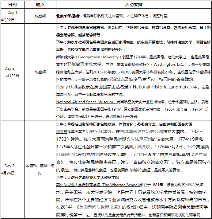
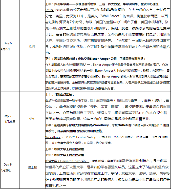
二、行程安排




注:※ 以上行程将根据实际需要进行适当调整。
※ 同一城市景点的参观顺序将根据交通等实际情况做相应调整。
三、服务标准与费用
1、服务标准
◆ 全程专线订制,专团出行;
◆ 全程三星以上(含三星)酒店,双人间;
◆ 课程及讲座配备中文翻译,全程当地专业司机及领队,中文讲解,贴心服务;
2、费用
◆ 最低成团人数30人以上(含30人)成团。
◆ 费用: 团费为27000元/人。
费用包括:访学交流费用和旅游费用。访学交流费用包括上课课酬、上课设备及教室租用费用、座谈费用、参观费用及翻译费用;旅游费用包括方案内注明景点费用、在美地面交通费用、住宿餐饮费用、司机导游费用。
上述费用不包括:签证费、签证服务费、国际保险费、往返机票费用和全程单间房差。(说明:签证费由美领馆收取,标准是每人160美金,按领事汇率6.55计,约合人民币1048元;签证服务费为每人600元,签证服务含代办在线填表、预约签证、面签辅导等服务;保险费大约208元/人,由保险公司收取;往返机票如有需要可统一代订,以实际价格为准;全程单间房差以实际房间费用为准。)
特别说明:为了更进一步加强车辆行驶安全管理,保障客人的安全和避免不必要的损失,同时进一步遵守美国联邦交通局对商业车及商业车驾驶司机的严格规定,司导工作时间每天10小时,超出工作时间将收取超时费用,57座豪华大巴180美金/小时。
四、项目流程
1、报名
本项目拟招收人数为40名以内(欢迎MBA学员及对本项目感兴趣的其他英国365集团网站员工参加) 。公司在读MBA员工按要求完成访学项目并经考核合格后,计为1学分。
请于2016年3月25日前报名,报名时请提供如下材料:
(1)完整填写附件:新赴美申请表,电子版即可(每人一份);
(2)护照扫描件,包括所有出国的签证页;
(3)身份证扫描件(正反面);
(4)最近6个月内拍摄的(51mm×51mm)彩色白底免冠正面照片电子版;
(5)英国上市公司3652016赴美学习报名表;
邮件标题为:“姓名+法大MBA2016美国访学项目”;请将以上材料打包发到以下邮箱:
emba@cupl.edu.cn
请报名的同学加2016年政法MBA美国访学QQ群,群号是:467056487。
请各位保持手机畅通,并及时查收邮箱,关注项目的最新动态。
报名地址:英国上市公司365(海淀区西土城路25号公司路校区)新综合科研楼B711室
联系电话:010-58908621
联系人: 梁老师
2、缴费
请不迟于3月25日前将团费与其他相关费用共计28856元人民币(含团费27000元、签证费1048元、保险费208元、签证服务费600元)交至指定帐号。
签证费及签证服务费一经约签不予退还。如签证通过,因个人原因无法出行,团费不予退还;如签证未通过,退还团费及保险费。
3、办理护照与签证
申请人尽快办好护照,办理手续详见http://eservice.beijing.gov.cn/sj/xzfwzy/fwsx/201108/t20110816_89883.htm
赴美签证统一办理,如有拒签记录等特殊情况需提前如实告知。
4、正式派出
读万卷书,行万里路,2016年美东MBA访学之旅将给每位同学带来全新的体验与收获。
欢迎广大同学踊跃报名!
新赴美申请表
英国上市公司3652016赴美学习报名表
个人在职证明-模板(中英文)